Studi Mengidentifikasi Dua Biomarker Serologis Potensial dari Infeksi Cacar Monyet
Dalam penelitian terbaru yang diposting ke server pracetak medRxiv*, para peneliti mengejar dua target kekebalan virus monkeypox (MPXV), A35R dan H3L, yang dapat digunakan dalam uji serologis untuk mengidentifikasi kasus MPXV baru-baru ini.
Wabah MPXV 2022 adalah wabah terbesar yang tercatat di
negara-negara non-endemik. Pada 15 Agustus 2022, telah menginfeksi lebih dari
35.000 orang di luar Afrika, dengan sebagian besar kasus didiagnosis di Spanyol
dan Amerika Serikat (AS). Tingkat kematian kasus MPXV tetap di bawah 0,5%
selama wabah saat ini.
Saat ini, diagnosis MPXV bergantung pada polymerase chain
reaction (PCR) yang mendeteksi asam nukleat MPXV. Namun, karena tingkat infeksi
terus meningkat, ada kebutuhan mendesak untuk tes diagnostik yang lebih cepat
dan sensitif, seperti tes berbasis antigen cepat, yang dapat dilakukan di point-of-care
(POC). Selain itu, uji serologis menawarkan manfaat tambahan lainnya. Mereka
dapat meningkatkan pemahaman tentang respons sel T dan sel B dan mengarah pada
isolasi neutralizing antibodies (nAbs) untuk pemeriksaan selanjutnya sebagai
terapi. Terakhir, uji serologis dapat menyoroti target potensial untuk kandidat
vaksin.
Eksperimen sebelumnya pada MPXV-related Vaccinia virus (VACV)mengidentifikasi
protein yang dibutuhkan untuk perlekatan dan masuknya virus, banyak di
antaranya ditargetkan oleh nAbs, yang ditimbulkan pada manusia yang terinfeksi
dan divaksinasi. Namun, penelitian tidak mengidentifikasi atau
mengkarakterisasi marker serologis dan sel B utama yang menyertai infeksi MPXV.
Seperti virus cacar lainnya, MPXV mengadopsi dua bentuk, mature virion (MV) and
enveloped virion (EV), dan menampilkan protein yang berbeda pada permukaannya
selama transmisi intra dan antar inang, tergantung pada kedua bentuk tersebut.
Sementara A35R adalah salah satu dari enam protein yang diekspresikan pada
bentuk EV dan memediasi penyebaran virus dari sel ke sel, antigen H3L, yang
diekspresikan pada bentuk MV, mendorong pengikatan ke sel inang dan
infektivitas.
Tentang studi
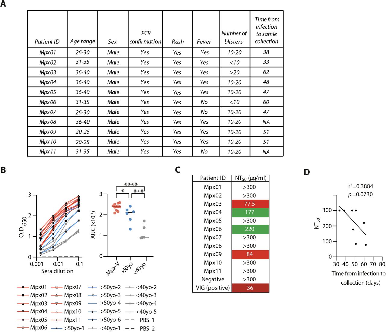
Dalam penelitian ini, peneliti menguji reaktivitas empat
antigen MPXV, masing-masing dua dari MV dan EV, terhadap serum yang diperoleh
dari 11 donor pemulihan MPXV di Israel. Donor ini menyumbangkan serum 33 hingga
62 hari pasca infeksi (pi) antara Mei dan Juni 2022 untuk membantu para
peneliti menyelidiki nAbs yang ditimbulkan setelah infeksi MPXV alami. Dua
kelompok kontrol terdiri dari lima pendonor laki-laki di bawah 40 tahun dan
lima di atas 50 tahun, semuanya tidak terinfeksi MPXV, dengan yang terakhir
telah menerima vaksin VACV.
Tim menghasilkan domain larut dari empat antigen MPXV untuk
memetakan target nAbs yang ditimbulkan setelah infeksi MPXV. Dua antigen
turunan bentuk EV adalah A35R dan A36R, dan dua antigen turunan bentuk MV
adalah M1R dan H3L, semuanya diklon ke dalam vektor plasmid cloning
deoxyribonucleic acid (pcDNA)3.1(-). Selanjutnya, mereka mengekspresikan
antigen ini dalam sel Expi293F mamalia dan memurnikannya pada manik-manik
Nikel. Antigen yang dimurnikan digunakan untuk melapisi pelat enzyme-linked
immunosorbent assay (ELISA) dan bereaksi dengan serum imunoglobulin G (IgG)
dari donor MPXV dan kelompok kontrol.
Pertama, tim melakukan ELISA untuk menguji pengikatan IgG
dalam serum konvalesen MPXV yang tidak diaktifkan panas ke pelat berlapis VACV
yang tidak diaktifkan panas. Mereka juga melakukan uji plaque reduction
neutralization assay (PRNA) untuk menentukan apakah IgG dari serum pemulihan
MPXV juga menetralkan virus Vaccinia Lister (VACV Lister). Para peneliti
menginkubasi 50 unit plaque-forming units (PFU) per sumur VACV Lister selama satu
jam dengan IgG murni pada konsentrasi awal 200 g/ml, diikuti oleh enam
pengenceran dua kali berturut-turut untuk menginfeksi sel Vero 5x105. Mereka
menentukan 50% neutralization titer (NT50) 72 jam pi.
Terakhir, para peneliti mengevaluasi apakah sel B donor
secara khusus mengikat antigen A35R dan H3L. Eksperimen ini mengumpulkan lima
hingga enam juta peripheral mononuclear blood cells (PBMCs) dan mewarnainya
untuk cluster diferensiasi (CD)3, CD19, dan IgG. Selain itu, mereka mengujinya
terhadap A35R dan H3L terkonjugasi streptavidin fluorofor yang terbiotinilasi.
Temuan studi
Para penulis mencatat bahwa IgG dari serum yang diinaktivasi
panas dari semua donor pemulihan MPXV terikat VACV. Sebaliknya, serum dari
laki-laki yang tidak terinfeksi di bawah 40 tahun (kelompok kontrol 1) memiliki
reaktivitas minimal terhadap VACV yang diinaktivasi panas. Namun, dari kelompok
kontrol 2 (>50 tahun) mengenali VACV, meskipun dengan sensitivitas yang jauh
lebih rendah daripada sampel pemulihan MPXV, menunjukkan bahwa individu yang
divaksinasi menunjukkan titer nAb yang tinggi bahkan setelah 50 tahun
vaksinasi.
Khususnya, hanya empat donor pemulihan MPXV yang menunjukkan
aktivitas penetralan. Meskipun penulis mencatat korelasi negatif antara nilai
NT50 dan waktu dari infeksi hingga pengumpulan sampel, hal itu mungkin tidak
signifikan secara statistik karena ukuran sampel yang kecil. Temuan ini
mengklarifikasi bahwa meskipun infeksi MPXV menginduksi respons serologis yang
kuat pada ELISA, sebagian besar pasien yang pulih tidak memiliki nAbs terhadap
VACV Lister dalam waktu 33 hingga 62 hari setelah infeksi MPXV. Menariknya,
serum IgG dari semua donor pemulihan MPXV mengikat A35R dengan cara yang
bergantung pada dosis, sedangkan kedua kelompok kontrol menunjukkan pengikatan
yang jauh lebih rendah ke A35R. Para peneliti juga mendeteksi ikatan serum MPXV
dengan antigen H3L, meskipun dengan sinyal yang lebih lemah dari A35R.
Khususnya, donor pemulihan MPXV dan kelompok kontrol 2 menunjukkan respons H3L
yang serupa.
Kesimpulan
Secara keseluruhan, hasil penelitian mengungkapkan bahwa
meskipun nAbs yang ditimbulkan setelah infeksi MPXV menargetkan antigen A35R
dan H3L, pemotongan 124-asam amino dari A35R membedakan antara infeksi MPXV
baru-baru ini dan vaksinasi VACV sebelumnya. Demikian juga, pemotongan 276-asam
amino dari antigen H3L juga membedakan antara penyakit MPXV baru-baru ini dan
vaksinasi VACV sebelumnya. Selain itu, semua 11 donor MPXV menampilkan sel B
spesifik A35R, dan delapan dari 11 donor juga menunjukkan sel B spesifik H3L.
Oleh karena itu, bentuk terpotong rekombinan dari protein A35R dan H3L dapat
digunakan dalam ELISA untuk mendiagnosis kasus infeksi MPXV baru-baru ini.
*Pemberitahuan Penting
medRxiv menerbitkan laporan ilmiah awal yang tidak ditinjau
oleh rekan sejawat dan, oleh karena itu, tidak boleh dianggap sebagai
konklusif, memandu praktik klinis/perilaku terkait kesehatan, atau diperlakukan
sebagai informasi yang mapan.
Journal reference:
Ron Yefet, Nadav Friedel, Hadas Tamir, Ksenia Polonsky,
Michael Mor, David Hagin, Eli Sprecher, Tomer Israely, Natalia T Freund.
(2022). A35R and H3L are Serological and B Cell Markers for Monkeypox
Infection. medRxiv. doi: https://doi.org/10.1101/2022.08.22.22278946
https://www.medrxiv.org/content/10.1101/2022.08.22.22278946v2
.jpg)
.jpg)
No comments